8500万美金化为泡沫,EB-5投资人的美国梦要破了!
自美国EB-5新法落地以来,新一批项目在“无排期”等政策红利的推动下加速涌现。
犹他州的Wohali 高尔夫项目,5000英亩的豪华规划,曾以乡村项目“潜力股”的光环吸引全球投资人,如今工地沉寂无人,仅剩零星员工维护草坪。
裁员、停工、债务缠身、诉讼危机,桩桩件件都在诉说着一个处境!
这个EB-5新政下首个暴雷项目,正将数名外国投资人的8540万美元资金与绿卡梦拖入深渊。
从风光立项到停摆违约
据犹他州本地媒体KPCW报道,Wohali高尔夫社区这个EB-5新法项目,资金出现问题,目前已经全面停工,大部分员工已被解雇,仅保留了维护高尔夫球场的部分员工。

该项目曾是EB-5乡村项目中的“潜力股”,推出时就以“高端度假社区”的定位,计划依托高尔夫球场资源开发地产项目,吸引了不少投资人关注。
然而在7月9日,区域中心一纸诉状将Wohali开发商告上法庭,要求立即偿还包括利息在内的8540万美元EB-5贷款。
除此之外,公开记录显示,该项目还卷入另外4起诉讼:
- 2025年2月,开发商前CFO起诉其他合伙人诽谤,索赔1.9亿美元;
- 同年6-7月,3家建筑分包商陆续起诉,追讨总计近70万美元的工程款。
这些诉讼像一把把钥匙,揭开了项目运营的“暗箱”。
据EB-5的投资人称,从2024年10月开始,这个项目就开始拖欠EB-5贷款利息,施工进度一概不知,逼得投资人不得不用无人机探查项目实况。
不看不知道,一看不得了。硕大的场地,人迹稀少,项目全面停工。
而项目方,对此不仅装聋作哑,面对法院诉讼也拒绝出庭应对,活脱脱的“老赖”形象。
按照区域中心给EB-5投资人的,解释项目当前状况的信来看:
该项目预算超标、房产销售远不及预期,且未能引入新融资或股权投资,早已失去了持续运营的基础。
这也是EB-5投资人最害怕出现的结果:项目黄了,钱没了,绿卡也拿不到了。
不过区域中心在该声明中也讲道,EB-5贷款由该项目的未售地产和高尔夫球场做抵押,并已经在当地政府机构做了抵押登记,无论今后是接管还是止赎,都能保障EB-5资金安全。
深挖EB-5陷阱,风险早有伏笔
Wohali的崩盘撕开了EB-5投资移民的华丽外衣,风险点其实早有预兆。
1、市场定位与现实脱节
项目主打“高端乡村度假物业”,但在经济下行压力下,这类非刚需产品的销售本就面临不确定性。实际运营中,房地产销售以地块为主,住宅部分几乎没有进展,再次印证了市场需求的疲软。
2、团队经验不足
项目开发团队缺乏当地同类高端物业的操盘经验,对乡村度假地产的开发节奏、客群定位把握失准,导致预算失控、销售策略失效。
3、内部治理混乱
合伙人之间因利益分配、管理权争夺爆发内斗,互相指控转移利润,直接影响项目推进效率,甚至引发资金滥用的嫌疑。

但更令人心寒的是钱权不对等,投资人投入巨额资金,到头来竟需自费租用无人机勘察工地实况,项目方说的“创造就业”“按期回款”全成口头支票。
美国EB-5的核心矛盾,在于“依附他人”,虽不需要本人参与运营,但投资人的身份与资金安全都深度捆绑于项目的运营状况,一旦押宝押错了,满盘皆输!
新法虽为乡村项目带来政策红利,但“无排期”不代表“无风险”。对于中国投资人而言,这次事件既是风险警示,也是理性回归的契机!
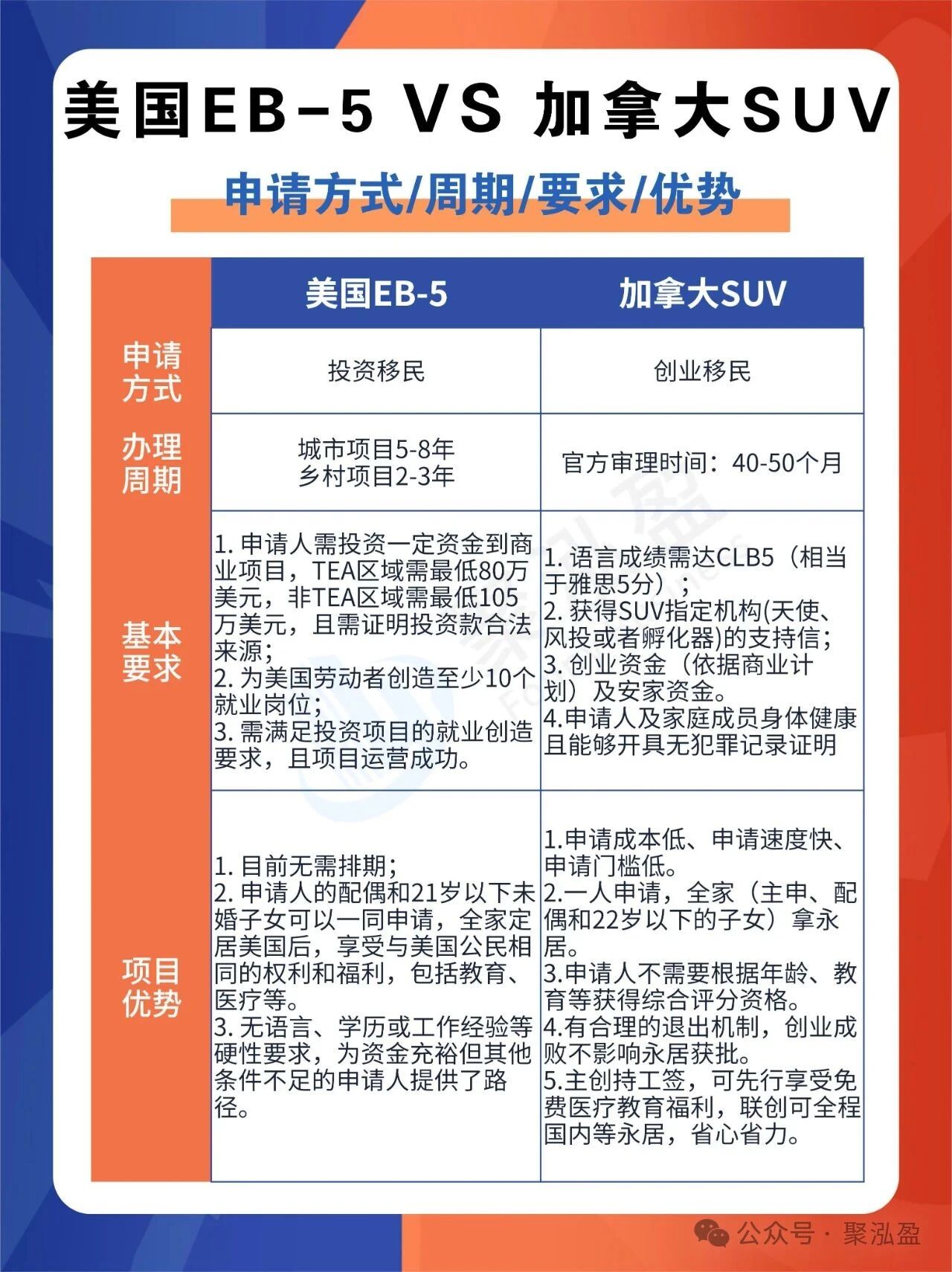
若非追求美国身份,不妨看看其他大国的投资移民,如新加坡的自雇EP、加拿大的SUV等;自主创业模式下,无论是项目运营还是投资款使用,主动权都掌握在自己手中;SUV项目还能先获批后投资,资金安全保障拉满。

当然,每条路径适用人群不同,需结合自身情况与实际需求,建议咨询专业移民顾问合理评估,制定专属的移民方案。若您对各国移民感兴趣,欢迎后台联系我们!绿卡不该是赌桌上的筹码,而应是规划后的水到渠成!